中科融远
2025-09-09

基于大模型的企业AI前端智能体

 

企业级 AI 智能体构建平台,激发业务增长动能

图片

 

客服AI智能体

降低客服成本高达 70%,实现 24/7 智能服务覆盖

高效自动化解决 90% 的客户咨询

拟真对话,灵活适配沟通策略

 

营销平台AI智能体

优质商机线索增长300%,驱动销售转化效能

自动化处理 80% 的销售开发任务

支持实时无缝同步数据至 CRM 系统

智能筛选高潜客户

支持全渠道销售对接,便捷接入微信号、微信客服、企微号、钉钉机器人等平台

 

知识搜索AI智能体

企业知识一键即达,全面赋能员工高效工作

实时精准获取答案,无需繁琐查找

智能推荐相关信息,优化工作流程

无缝集成知识库、API 和数据库

提供专属定制化解答,满足企业需求

 

AI 数据洞察智能体

释放数据潜能,驱动企业智慧决策

让数据驱动业务增长变得简单高效

智能生成数据洞察与优化方案

将自然语言快速转化为高精度 SQL 查询和直观数据可视化图表

 

 

专属知识库,让AI更懂企业需求

兼容 PDFXLSXwordtxt等多种知识数据类型

通过 RAG 的多路召回与重排序机制,显著提升 AI 响应的准确性

支持自定义向量模型选择,优化向量匹配性能

提供知识切片粒度的精细化数据管理

 

AI 多智能体协同系统,激发业务潜能

一个简单指令可驱动多个专业智能体高效协作

多智能体具备自主规划、感知与执行能力,高效完成复杂任务

组建企业专属AI智囊团

 

灵活匹配与个性化定制

我们的解决方案根据您的业务需求量身打造,灵活适配不同规模与复杂度的场景。

无缝接入

确保 AI 与现有系统无缝融合,将业务中断降至最低。

前沿技术驱动

依托尖端 AI 技术,紧跟行业趋势,助力您的业务始终领先一步。

全流程服务支持

从规划到落地,中科 AI 全程护航企业智能化升级。

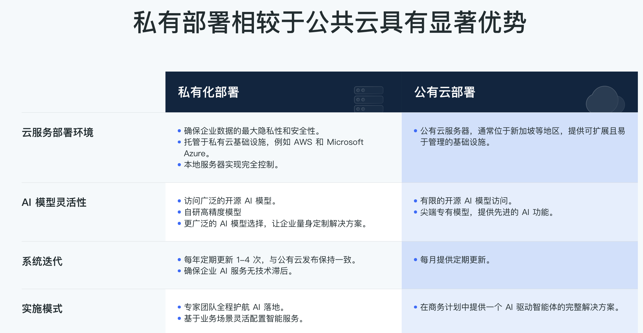
AI 私有化部署,让企业轻松提效

2周内完成企业智能升级落地

专家团队全程护航,基于企业实际场景定制化方案设计,覆盖金融、医疗等高合规需求领域

图片

图片

可定制的私有部署

灵活的服务适配各种规模企业的 AI 需求。

支持独立品牌 Logo、服务域名及账户系统。

每年 1-2 次产品更新,紧跟 AI 技术进步。

 

场景驱动型 AI 落地服务

专家团队深度适配业务场景构建 AI 智能体。

全周期咨询服务保障方案落地。

 

AI 硬件咨询服务

提供 AI 硬件咨询服务,严选全球 TOP 供应商。

选型推荐匹配 AI 场景需求,保障算力资源最优配置。

图片

 

 

 

图片

 

姓名
手机
微信号
18515501655
公众号
智能助手